本文系原创
贾平凹论(连载七)
袁竹/著
(接上期)
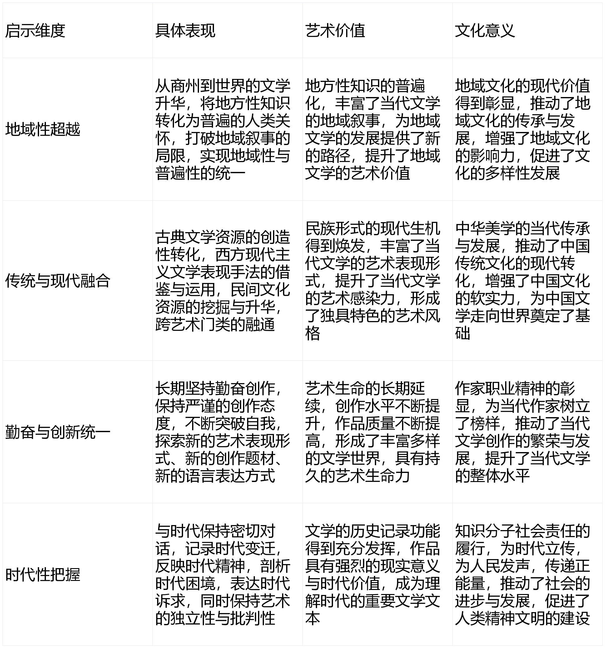
第七章 结论:贾平凹的文学启示
贾平凹的文学世界,犹如横亘华夏腹地的秦岭山脉,绵延千里而不绝,层峦叠嶂而含韵,既有峭峰壁立的凌厉锋芒,亦有溪涧潺潺的温润绵长;既有古木参天的苍劲厚重,亦有新芽破土的鲜活灵动。这片文学疆域,不是人工雕琢的园林盆景,而是自然生长、生生不息的精神原乡,其每一寸肌理都浸润着中国乡土的烟火气息,每一道褶皱都镌刻着时代变迁的深刻印记。从1973年发表第一篇作品《一双袜子》至今,近半个世纪的笔耕不辍,贾平凹以一己之力,在当代中国文学的荒原上开辟出一条独具特质的艺术之路,其创作历程不仅是一个作家个体艺术成长的蜕变史,更是一部浓缩了改革开放以来中国社会精神变迁的心灵史,构成了中国当代文学史上一道独具特色、不可替代的精神景观。
当我们以回望的姿态,全景式考察这位文学大师近五十年的创作跋涉,便会发现,他的笔端从来没有局限于个人的悲欢离合,也没有沉溺于狭隘的地域叙事,而是始终以辽阔的视野、深邃的目光,凝视着这片土地上的人与事、生与死、兴与衰、爱与痛。他的作品,是一面映照时代的明镜,清晰地折射出中国社会从乡土文明向现代文明转型过程中的迷茫与坚守、失落与追寻;是一把解剖人性的利刃,深刻地剖析着现代人精神世界的复杂与多元、脆弱与坚韧;更是一座传承文化的桥梁,巧妙地连接起中国古典文学的悠久传统与当代文学的创新实践。贾平凹的文学实践,为当代中国文学提供了极为丰富、极为深刻的启示,这些启示如同秦岭山间的清泉,滋养着当代文学的创作土壤;如同暗夜中的星辰,指引着当代文学的前行方向,它们既关乎艺术创作的本质规律,关乎作家的精神立场与价值追求,也涉及文化传承与创新的根本问题,关乎中国文学如何立足本土、走向世界的时代命题。
在当代中国文学的谱系中,贾平凹无疑是一个极具复杂性和包容性的存在。他既不像莫言那样,以天马行空的想象、酣畅淋漓的叙事,构建起一个充满魔幻色彩的乡土王国;也不像余华那样,以冷静克制的笔触、尖锐深刻的批判,揭示出人性的荒诞与苦难;更不像王小波那样,以幽默戏谑的语调、自由不羁的思想,彰显出知识分子的独立与反叛。贾平凹的独特之处,在于他将传统与现代、乡土与都市、诗意与世俗、批判与悲悯完美地融合在一起,形成了一种“不隔”的艺术境界——他的文字,既能深入市井烟火,写出柴米油盐的琐碎与温暖;也能超脱世俗之上,写出精神世界的崇高与悠远;既能直面社会的阴暗与丑陋,保持着清醒的批判意识;也能坚守人性的善良与美好,怀揣着深沉的悲悯情怀。这种独特的艺术风格,使得他的作品既能被普通读者喜闻乐见,在民间获得广泛的传播与认同;也能被学术界深入解读,成为当代文学研究中长盛不衰的热点课题。
本章将以贾平凹的创作实践为核心,从创作道路的启示意义、贾平凹现象的理论蕴含、贾平凹研究的未来方向三个维度,系统梳理和深入阐释贾平凹文学世界的丰富内涵与深远启示,试图在当代文学的语境中,精准定位贾平凹的文学史地位,挖掘其作品的艺术价值与文化意义,为当代中国文学的创作与研究提供有益的借鉴与思考。
一、创作道路的启示意义
贾平凹的文学之路,始于秦岭深处那个名为棣花街的小村庄,始于一个怀揣文学梦想的质朴少年,终于一位享誉世界的文学大家。这条道路,漫长而艰辛,充满了坎坷与挫折,也充满了惊喜与收获;这条道路,见证了一个作家从青涩到成熟、从浮躁到沉静、从模仿到独创的完整蜕变;这条道路,蕴含着深刻的艺术创造规律,凝结着贾平凹对文学、对生活、对世界的全部思考与感悟,为当代作家的创作提供了极为宝贵的经验与启示。
贾平凹的创作之路,本质上是一条“扎根大地、仰望星空”的道路。他始终坚守着对土地的赤诚,对生活的热爱,对文学的敬畏,在寂寞中坚守,在探索中突破,在坚守中创新。他曾说:“我是一个农民的儿子,我永远摆脱不了土地的气息,我的文字,都是从土地里长出来的。”这种对土地的眷恋,对生活的赤诚,成为他创作的不竭动力,也成为他作品最鲜明的精神标识。在当代文学史上,或许有许多作家能够写出优秀的作品,但很少有作家能够像贾平凹这样,将自己的生命与土地、与人民、与时代紧密地联系在一起,将自己的创作深深扎根于中国乡土的深厚土壤之中,用一生的时间,书写一片土地的变迁,一群人的命运,一种文化的兴衰。
(一)地域作家的超越之路
地域作家的超越之路,构成了贾平凹创作道路的首要启示。在当代文学创作中,地域叙事是一个极为重要的创作维度,许多作家都以自己熟悉的地域为背景,构建起属于自己的文学世界,形成了独具特色的地域文学流派,如沈从文的“湘西世界”、汪曾祺的“高邮水乡”、莫言的“高密东北乡”等。然而,地域叙事也容易陷入一个难以突破的困境——地域性的局限。许多地域作家,往往只能停留在对地方风情、方言土语、民间习俗的简单描摹上,难以将地方性经验转化为普遍性的人类关怀,难以实现从地域作家到具有普遍关怀的文学大家的超越,最终只能成为一个“地方性的作家”,难以获得更广泛的认同与影响。
贾平凹的出现,打破了地域叙事的这一困境,他以商洛为起点,以秦岭为依托,以中国为视野,以世界为参照,成功地完成了一个地域作家到具有普遍关怀的文学大家的蜕变,为当代地域作家的创作提供了一个完美的范本。他的创作,深深扎根于陕西商洛的地方文化土壤,笔下构建的“商州世界”,不仅是一个具体的地理空间,一个充满烟火气息的乡土家园,更是中国乡土文化的象征符号,是中华民族精神家园的缩影。“商州”这个名字,原本只是陕西南部一个普通的地域称谓,是贾平凹用自己的笔,赋予了它丰富的文化内涵与精神意义,让它成为一个闻名世界的文学符号,成为当代中国文学中最具影响力的地域文学标识之一。
贾平凹笔下的“商州世界”,是一个充满细节、充满温度、充满生命力的世界。在这个世界里,我们可以看到秦岭山脉的雄奇险峻与温润秀美,看到商洛大地的广袤无垠与物产丰饶,看到商洛人民的质朴善良与坚韧不屈;我们可以听到陕西方言的生动质朴与铿锵有力,听到民间戏曲的婉转悠扬与苍凉悲壮,听到田间地头的欢声笑语与悲叹哀鸣;我们可以感受到民间习俗的浓郁醇厚与独特魅力,感受到乡土文化的博大精深与源远流长,感受到人与自然和谐共生的美好愿景。贾平凹对商洛的描写,不是简单的风情展示,不是肤浅的猎奇描摹,而是深入骨髓的理解与热爱,是对这片土地的历史、文化、人民的全面解读与深情书写。他用细腻的笔触,将商洛的山、水、人、事、情、景完美地融合在一起,构建起一个真实可感、栩栩如生的文学世界,让读者在阅读中,仿佛置身于商洛的山水之间,感受着这片土地的烟火气息与精神魅力。
值得注意的是,贾平凹的地域性,并非封闭的、排他的,而是开放的、包容的;并非狭隘的、保守的,而是开阔的、进取的。他没有将自己局限于商洛的狭小天地之中,没有将自己的创作定格于地域风情的描摹之上,而是以开放的视野、包容的心态,吸收借鉴不同地域、不同文化的优秀成果,不断拓展自己的创作疆域,提升自己的创作境界。他对方言土语的使用,便是这种开放与包容的最好体现。在贾平凹的作品中,陕西方言的运用可谓炉火纯青,他没有生硬地堆砌方言词汇,而是对其进行创造性的转化与提炼,将方言的生动性、质朴性与文学语言的规范性、艺术性完美地结合在一起,让方言成为一种具有文学美感与艺术魅力的语言形式。这些方言词汇,不仅增强了作品的地域特色与生活气息,让人物形象更加鲜活生动,也让不同地域、不同语言背景的读者能够轻松理解,能够感受到其中蕴含的情感与力量。
贾平凹对民间习俗、地方性知识的处理,同样体现了这种创造性转化的能力。他深入挖掘商洛民间的习俗、传说、谚语、歌谣等地方性知识,将其融入到自己的创作之中,让这些地方性知识成为作品的重要组成部分,成为展现乡土文化魅力、塑造人物形象、推动情节发展的重要载体。但他并没有对这些地方性知识进行简单的复制与粘贴,而是对其进行文学化的提升与升华,赋予其深刻的文化内涵与精神意义,将其转化为具有普遍意义的人类经验与情感共鸣。例如,在《秦腔》中,贾平凹对秦腔这一民间戏曲形式的描写,不仅展现了秦腔的艺术特色与文化魅力,更将秦腔与乡土文化的兴衰、农民的命运紧密地联系在一起,让秦腔成为乡土文化的象征,成为农民精神寄托的载体,成为展现中国乡土社会变迁的重要镜像。这种对地方性知识的创造性转化,让贾平凹的作品既具有鲜明的地域特色,又具有普遍的人类关怀,成功地实现了地域性与普遍性的统一。
贾平凹曾坦言:“在早年写作的时候一直想把故乡和秦岭告诉给世界,让世界知道有个商洛,商洛在秦岭之中。”这种最初的创作动机,带着少年人的赤诚与执着,带着对故乡的热爱与自豪,成为他早期创作的重要动力。在早期的《商州初录》《商州又录》《商州再录》等作品中,贾平凹以清新自然的笔触,描写了商洛的山水风光、民间习俗、人物命运,将一个充满神秘色彩与乡土气息的商州,呈现在读者面前。此时的他,更多的是一个“故乡的代言人”,他的创作,主要是为了展现故乡的美好,传播故乡的文化,让世界了解商州。
然而,随着贾平凹艺术视野的不断扩大,人生阅历的不断丰富,他的创作动机也在不断深化,他的视野,逐渐从商洛走向了整个中国,从故乡走向了整个世界。中年以后,他深刻地认识到,“个人、商洛、秦岭的故事那就是中国的故事”,认识到商洛的变迁,就是中国乡土社会变迁的一个缩影;商洛人民的命运,就是中国农民命运的一个写照;秦岭的精神,就是中华民族精神的一个象征。这种认识的升华,让他的创作实现了从地方性到普遍性的艺术飞跃,让他的作品摆脱了地域叙事的局限,获得了更广阔的精神内涵与更深远的艺术价值。
在《秦腔》中,贾平凹虽然依然以商洛的棣花街为背景,描写的依然是商洛农民的生活与命运,但他的视野已经远远超越了商洛的狭小天地,而是将棣花街的变迁,置于中国农村现代化进程的大背景之下,将农民的命运与中国社会的转型紧密地联系在一起。作品中,夏天义对土地的执着坚守,引生对秦腔的痴迷热爱,白雪对美好生活的向往与挣扎,这些人物的命运,不仅是商洛农民的命运,更是整个中国农民在现代化进程中的共同命运;作品中,土地的流失、乡村的衰落、传统文化的消解,这些现象,不仅是棣花街面临的问题,更是整个中国乡土社会面临的共同问题。贾平凹通过对棣花街的细致描写,揭示了中国农村现代化进程中的矛盾与困境,表达了对乡土文化衰落的惋惜与忧虑,对农民命运的同情与关怀,这种情感与思考,具有普遍的人类意义,能够引发不同地域、不同背景读者的共鸣。
贾平凹的创作实践表明,地域作家要实现超越,首先要深入挖掘地方文化资源,要对自己熟悉的地域有着深刻的理解与热爱,要将地域文化作为自己创作的根基与灵魂。地域文化是作家创作的宝贵财富,是作品地域特色的重要体现,只有深深扎根于地域文化的土壤之中,才能创作出具有鲜明特色、具有生命力的作品。其次,地域作家要具备超越地方的视野和胸怀,要打破地域的局限,以开放的心态,吸收借鉴不同地域、不同文化的优秀成果,不断拓展自己的创作疆域,提升自己的创作境界。要在全球化的语境中,重新定位地方文化的价值,要认识到地方文化不仅是地域的,更是民族的、世界的,要将地方性经验转化为普遍性的人类关怀,让作品能够跨越地域的界限,获得更广泛的认同与影响。
在当代中国文学中,许多地域作家都在努力寻求超越地域局限的路径,但真正能够像贾平凹这样,实现地域性与普遍性完美统一的作家,并不多见。贾平凹的成功,为当代地域作家提供了一个重要的启示:地域不是束缚作家创作的枷锁,而是作家创作的根基;地域性不是作品的局限,而是作品的特色。只有扎根地域,才能立足世界;只有坚守本土,才能走向全球。
(二)传统资源的现代转化
传统资源的现代转化,是贾平凹创作道路的另一重要启示。中国是一个具有悠久历史和灿烂文化的国家,拥有丰厚的文学传统,从先秦诸子散文、楚辞汉赋,到唐诗宋词、元曲明清小说,无数经典作品如同璀璨的星辰,照亮了中国文学的发展之路,也为当代作家的创作提供了取之不尽、用之不竭的宝贵资源。然而,面对丰厚的文学传统,当代作家往往面临着两种极端的态度:一种是盲目崇拜传统,将传统奉为圭臬,一味地模仿复制,缺乏创新意识,最终陷入复古主义的泥潭,难以创作出具有时代特色的作品;另一种是简单否定传统,将传统视为落后、保守的象征,一味地追求西方现代主义的表现形式,割裂与传统的联系,最终陷入虚无主义的困境,创作出的作品缺乏文化底蕴,难以获得读者的认同。
贾平凹则跳出了这两种极端的误区,他以理性的眼光、辩证的思维,对待中国文学传统,既不盲目崇拜,也不简单否定,而是采取创造性转化、创新性发展的态度,深入借鉴中国古典文学资源,同时又对西方现代主义文学保持开放态度,将传统与现代完美地融合在一起,形成了独具特色的艺术风格,为当代作家如何处理传统与现代的关系,提供了一个完美的范本。
贾平凹对中国古典文学资源的借鉴,是深入骨髓、潜移默化的,他不是简单地模仿古典文学的表现形式,而是吸收古典文学的精神内核、审美情趣、艺术手法,将其融入到自己的创作之中,实现了古典文学资源的现代转化。他对《红楼梦》《金瓶梅》等经典作品的借鉴,便是这种创造性转化的最好体现。
《红楼梦》作为中国古典小说的巅峰之作,对贾平凹的创作产生了深远的影响。贾平凹曾多次坦言,《红楼梦》是他最爱读的书,也是对他创作影响最大的书。他从《红楼梦》中汲取了丰富的营养,无论是人物塑造、情节安排,还是语言艺术、审美情趣,都能看到《红楼梦》的影子,但他并没有盲目模仿《红楼梦》的叙事模式和人物形象,而是将《红楼梦》的精神内核与现代生活相结合,将《红楼梦》的艺术手法与自己的创作风格相结合,实现了对《红楼梦》的创造性转化。
在人物塑造方面,贾平凹借鉴了《红楼梦》“千人千面”的人物塑造手法,注重人物性格的复杂性与多面性,避免将人物简单地分为好人与坏人、正面人物与反面人物。在贾平凹的作品中,许多人物都具有复杂的性格,既有优点,也有缺点;既有善良的一面,也有自私的一面;既有坚强的一面,也有脆弱的一面。例如,《废都》中的庄之蝶,是一个才华横溢、富有正义感的作家,他渴望自由,追求真理,试图在浮躁的社会中坚守自己的精神家园,但他又软弱、迷茫、自私,在欲望的漩涡中无法自拔,最终走向了精神的崩溃。这个人物,与《红楼梦》中的贾宝玉有着相似之处,他们都具有叛逆精神,都对世俗的价值观感到不满,都在寻找自己的精神归宿,但庄之蝶又具有鲜明的现代特色,他的迷茫与挣扎,是现代知识分子在市场经济条件下精神困境的真实写照。
在情节安排方面,贾平凹借鉴了《红楼梦》“草蛇灰线、伏脉千里”的叙事手法,注重情节的连贯性与逻辑性,注重细节的铺垫与暗示,让作品的情节跌宕起伏、引人入胜。在《秦腔》中,贾平凹以棣花街的日常生活为线索,将无数琐碎的生活细节串联在一起,看似杂乱无章,实则暗藏玄机,每一个细节都有着深刻的含义,每一个情节都为后续的发展埋下了伏笔。这种叙事手法,与《红楼梦》极为相似,《红楼梦》以贾宝玉、林黛玉、薛宝钗的爱情悲剧为主线,串联起贾、史、王、薛四大家族的兴衰沉浮,无数琐碎的生活细节,共同构成了一幅宏大的社会生活画卷。贾平凹将这种叙事手法运用到自己的创作之中,以日常生活的细腻描写,展现了乡土社会的深刻变迁,让作品具有了浓厚的生活气息与深刻的思想内涵。
《金瓶梅》作为中国古典世情小说的代表作,对贾平凹的创作也产生了重要的影响。贾平凹借鉴了《金瓶梅》“直面现实、描摹世俗”的创作精神,注重对日常生活的细腻描写,注重对人性的深刻剖析,将世俗生活的琐碎与复杂、人性的美好与丑陋,真实地呈现在读者面前。在《废都》中,贾平凹以庄之蝶的生活为线索,描写了当代都市知识分子的日常生活,描写了他们的爱情、婚姻、欲望、挣扎,描写了都市社会的浮躁与功利、虚伪与冷漠。这种对世俗生活的直面描摹,与《金瓶梅》对明代市井生活的描写极为相似,《金瓶梅》以西门庆的生活为线索,描写了明代市井社会的百态人生,展现了人性的贪婪与自私、欲望与挣扎。贾平凹将这种创作精神运用到自己的创作之中,以现代的视角,描摹当代社会的世俗生活,剖析现代人性的复杂与多元,让作品具有了强烈的现实意义与批判精神。
除了《红楼梦》《金瓶梅》,贾平凹还从中国古典文学的其他作品中汲取营养,如唐诗宋词的诗意之美、元曲的通俗之美、明清小品文的闲适之美,都对贾平凹的语言艺术、审美情趣产生了重要的影响。在贾平凹的作品中,我们可以看到唐诗宋词的凝练与优美,看到明清小品文的细腻与闲适,看到元曲的生动与通俗。他的文字,既有古典文学的韵味与美感,又有现代文学的简洁与明快;既有书面语的规范性与艺术性,又有口语的生动性与质朴性,形成了一种独具特色的语言风格。
与此同时,贾平凹对西方现代主义文学也保持着开放的态度,他积极吸收借鉴西方现代主义文学的表现手法,如意识流、象征、隐喻、荒诞等,将其与中国古典文学的艺术手法相结合,丰富了自己的创作形式,提升了自己的创作境界。但他并没有盲目照搬西方现代主义文学的表现形式,而是将其与中国的现实生活、中国的文化传统、中国的读者审美相结合,进行创造性的转化与运用,避免了西方现代主义文学中常见的晦涩难懂、脱离现实等问题。
在《废都》中,贾平凹便运用了意识流的叙事手法,通过庄之蝶的内心独白、心理活动,展现了他的精神困境与内心挣扎。这种意识流的叙事手法,打破了传统的线性叙事模式,让读者能够更直观、更深刻地了解人物的内心世界。但贾平凹的意识流,并不是西方现代主义文学中那种晦涩难懂、杂乱无章的意识流,而是与人物的现实生活紧密结合,与情节的发展紧密结合,具有鲜明的现实性与逻辑性。此外,贾平凹在作品中还大量运用了象征、隐喻的手法,如秦岭象征着中华民族的精神家园,秦腔象征着乡土文化的兴衰,废都象征着现代都市的精神荒芜,这些象征与隐喻,不仅丰富了作品的内涵,增强了作品的艺术感染力,也让作品具有了深刻的思想意义。
在《秦腔》中,贾平凹借助民间戏曲形式,隐喻乡土文化在现代化进程中的命运,便是这种象征手法的巧妙运用。秦腔作为商洛地区最具代表性的民间戏曲,是乡土文化的重要载体,是农民精神寄托的重要形式。在作品中,秦腔的兴衰与棣花街的变迁、农民的命运紧密地联系在一起,秦腔的衰落,象征着乡土文化的消解;秦腔的坚守,象征着人们对乡土文化的眷恋与坚守。这种将民间戏曲与现代主题相融合的尝试,打破了“传统-现代”的二元对立,证明了民族性不仅不是现代性的障碍,反而是其得以深化的文化根基;证明了传统资源不仅不是落后、保守的象征,反而是当代作家创作的宝贵财富。
贾平凹对书画艺术的钻研和实践,也为他的文学创作提供了独特资源,成为他实现传统资源现代转化的重要途径。贾平凹不仅是一位优秀的作家,更是一位颇有造诣的书画家,他的书画作品,兼具传统韵味与现代特色,笔墨苍劲有力,意境深远悠长,与他的文学作品有着异曲同工之妙。他曾说:“书法创作时的布局,也使我领悟到文学语言搭配的作用。‘世上任何事情都包含了阴阳,月有阴晴圆缺,四季有春夏秋冬,人有喜怒哀乐。’故而语言也该有虚实搭配,不能太实太满,要有空隙,有气韵的流动。”这种对书画艺术的理解与感悟,潜移默化地影响着他的文学创作,让他的文学语言具有了独特的节奏和韵味,让他的作品具有了独特的审美情趣。
中国书画艺术讲究“虚实结合、疏密得当、气韵生动”,这种审美理念,被贾平凹巧妙地运用到自己的文学创作之中。在他的作品中,语言的运用讲究虚实搭配,既有细腻的实写,也有含蓄的虚写;既有浓墨重彩的描写,也有轻描淡写的勾勒。这种虚实结合的语言艺术,让作品的意境更加深远,让读者的想象空间更加广阔。例如,在《商州初录》中,贾平凹对商洛山水的描写,没有过多地堆砌华丽的辞藻,而是用简洁质朴的语言,勾勒出山水的轮廓与神韵,既有实写的细腻,又有虚写的含蓄,让读者在阅读中,能够感受到商洛山水的雄奇与秀美,能够体会到其中蕴含的诗意与韵味。
此外,中国书画艺术讲究“意境”的营造,讲究“言有尽而意无穷”,这种审美理念,也影响着贾平凹的文学创作。贾平凹的作品,注重意境的营造,注重情感的含蓄表达,他不喜欢直白地抒发情感,而是通过对景物、人物、细节的描写,间接地表达自己的情感与思考,让读者在阅读中,自己去体会、去感悟。这种含蓄的表达手法,让作品的情感更加深沉、更加持久,让作品的艺术感染力更加持久。
贾平凹的创作实践表明,当代作家要处理好传统与现代的关系,首先要树立正确的传统观,要理性地对待中国文学传统,既要看到传统的宝贵价值,也要看到传统的局限性;既要深入借鉴传统的优秀成果,也要勇于突破传统的束缚,进行创新与发展。其次,要实现传统资源的现代转化,要将传统的精神内核、审美情趣、艺术手法,与现代的现实生活、现代的读者审美、现代的文学理念相结合,赋予传统资源新的时代内涵与艺术形式,让传统资源在当代文学创作中焕发出新的生机与活力。最后,要以开放的心态,吸收借鉴西方现代主义文学的优秀成果,将其与中国的文化传统、现实生活相结合,丰富自己的创作形式,提升自己的创作境界,打造具有中国特色、中国风格、中国气派的当代文学。
(三)勤奋与创新的统一
勤奋与创新的统一,是贾平凹创作道路的基本经验,也是贾平凹留给当代作家的重要启示。在当代文学史上,贾平凹的勤奋是出了名的,他始终保持着严格的创作习惯,无论身处何种环境,无论遭遇何种挫折,都从未停止过自己的笔。即使年过六旬,他仍然坚持每天保证四五个小时的写作时间,这种长期的坚持和自律,在当代作家中是不多见的。更为可贵的是,贾平凹的勤奋不是简单的重复劳动,不是机械的文字堆砌,而是伴随着不断的自我突破和创新探索,他的每一部作品,都在尝试新的艺术表现形式,都在探索新的创作领域,都在追求新的艺术高度。
贾平凹的勤奋,源于他对文学的敬畏与热爱,源于他对创作的执着与坚守。他曾说:“文学是我的生命,写作是我的生活方式,我一天不写作,就觉得生活没有意义,就觉得心里空落落的。”这种对文学的敬畏与热爱,成为他勤奋创作的不竭动力,让他在近五十年的创作道路上,始终保持着旺盛的创作热情和严谨的创作态度。他的勤奋,不是为了追求名利,不是为了获得荣誉,而是为了表达自己的情感与思考,为了书写这片土地的变迁与人民的命运,为了实现自己的文学理想。
在贾平凹的创作生涯中,他经历了无数的坎坷与挫折,经历了无数的质疑与批评,但他从未放弃过自己的创作,从未动摇过自己的文学信念。在早期创作阶段,他的作品曾被批评为“模仿痕迹过重”“缺乏自己的风格”,但他没有气馁,而是认真听取批评意见,不断反思自己的创作,不断改进自己的写作技巧,在勤奋创作中,逐渐形成了自己的创作风格。在《废都》发表后,他遭遇了前所未有的争议与批评,有人批评作品“低俗”“色情”,有人批评作品“消极”“颓废”,甚至有人要求禁止《废都》的出版与传播。面对这些争议与批评,贾平凹没有退缩,没有放弃,而是保持着清醒的头脑,认真反思自己的创作,不断深化自己的思考,在后续的创作中,不断突破自己,超越自己,创作出了《秦腔》《古炉》《山本》等一系列更具艺术价值、更具思想内涵的优秀作品。
贾平凹的勤奋,不仅体现在写作的数量上,更体现在写作的质量上。他对自己的作品要求极为严格,每一部作品,都要经过反复的修改与打磨,每一个段落,每一句话,每一个词语,都要反复斟酌,力求完美。他曾说:“我的每一部作品,都是我用心血写出来的,我不敢有丝毫的懈怠,我要对自己的作品负责,对自己的读者负责,对这片土地负责。”这种严谨的创作态度,让他的作品具有了极高的艺术质量,让他的每一部作品都能够经得起时间的考验,能够在文学史上留下自己的印记。
与勤奋相伴而生的,是贾平凹不断的创新探索。在贾平凹的创作道路上,创新是一个永恒的主题,他始终在探索新的艺术表现形式,始终在突破自己的创作边界,始终在追求新的艺术高度。他的创新,不是为创新而创新,不是盲目地追求形式上的新奇,而是源于对艺术本质的深刻理解和对时代变化的敏锐把握,源于对生活的深刻感悟和对人性的深入探索。他认为:“创作首先要了解这个时代,认知社会背景和社会矛盾,需要有所谓的现代观念。现代观念即是关于人的探究与揭示。”这种对时代精神的敏感把握,对人的探究与揭示,让他的创新具有了深刻的历史合理性和现实意义。
贾平凹的创新,体现在他对文学形式的持续探索上。从《商州初录》的笔记体小说,到《废都》的现代世情小说,再到《秦腔》的日常化叙事,贾平凹始终在尝试新的文学形式,始终在突破传统叙事模式的束缚。《商州初录》是贾平凹早期的代表作之一,这部作品采用了笔记体的叙事形式,篇幅短小精悍,语言清新自然,描写了商洛的山水风光、民间习俗、人物命运,这种笔记体的叙事形式,借鉴了中国古典笔记小说的特点,又融入了现代文学的元素,形成了独具特色的叙事风格。这种叙事形式,打破了传统小说的线性叙事模式,更加灵活自由,能够更好地展现商洛的乡土风情和人物百态。
《废都》则是贾平凹在文学形式上的一次重要突破,这部作品采用了现代世情小说的叙事形式,以庄之蝶的生活为线索,描写了当代都市知识分子的精神困境与欲望挣扎,作品中融入了意识流、象征、隐喻等西方现代主义文学的表现手法,丰富了小说的叙事形式,提升了小说的艺术感染力。这部作品的叙事,不再局限于传统的情节驱动,而是更加注重人物内心世界的挖掘,更加注重对现实生活的直面描摹,更加注重对人性的深刻剖析,这种叙事形式的突破,让贾平凹的创作进入了一个新的境界。
《秦腔》则是贾平凹在文学形式上的又一次重大创新,这部作品采用了“密实的流年式”的日常化叙事形式,以棣花街的日常生活为线索,将无数琐碎的生活细节串联在一起,没有激烈的矛盾冲突,没有曲折的故事情节,只有平淡无奇的日常生活,但正是这种日常化的叙事,让作品具有了浓厚的生活气息,让读者能够真实地感受到乡土社会的变迁和农民的命运。这种叙事形式,打破了传统小说对情节的依赖,注重对生活细节的细腻描写,注重对人物情感的含蓄表达,注重对乡土文化的深刻展现,形成了独具特色的“秦腔式”叙事风格。这种叙事风格,不仅是贾平凹对文学形式的重要创新,也对当代中国文学的叙事形式产生了深远的影响。
贾平凹的创新,还体现在他对文学题材的不断拓展上。从早期的乡土题材,到后来的都市题材、历史题材,贾平凹的创作题材不断拓展,他始终在寻找新的创作领域,始终在书写新的人物与故事。早期的《商州》系列,主要以乡土题材为主,描写了商洛的乡土风情和农民的命运;《废都》则将创作题材拓展到都市,描写了当代都市知识分子的生活与精神困境;《古炉》则将创作题材拓展到历史,描写了特殊历史时期乡村的变迁和人性的挣扎;《山本》则以秦岭为背景,描写了乱世之中人们的命运与挣扎,将历史与现实、乡土与都市完美地融合在一起。这种题材的拓展,不仅丰富了贾平凹的文学世界,也展现了他广阔的艺术视野和深厚的创作功底。
贾平凹的创新,还体现在他对语言艺术的不断追求上。他始终在探索新的语言表达方式,始终在锤炼自己的语言技巧,力求让自己的语言更加生动、更加质朴、更加富有韵味。早期的作品,语言清新自然、简洁明快,带有浓郁的乡土气息;中期的作品,语言更加细腻、更加含蓄、更加富有诗意,融入了更多的古典文学元素;后期的作品,语言则更加厚重、更加深邃、更加富有力量,既有古典文学的韵味,又有现代文学的简洁,形成了一种独具特色的语言风格。他的语言,不是对生活语言的简单复制,而是经过精心提炼的艺术创造,他能够用最质朴的语言,表达最深厚的情感;用最简洁的文字,展现最复杂的人性;用最平淡的叙述,营造最深远的意境。
贾平凹的创作实践表明,勤奋与创新是作家创作的两个重要支撑,二者相辅相成、缺一不可。勤奋是创新的基础,没有勤奋的积累,没有长期的坚持,创新就会成为无源之水、无本之木;创新是勤奋的目标,没有创新的探索,没有自我的突破,勤奋就会成为简单的重复劳动,难以创作出具有艺术价值的作品。当代作家,要想在文学创作中取得成就,就必须像贾平凹那样,既要保持勤奋严谨的创作态度,长期坚持,刻苦钻研,不断积累创作经验,提升创作技巧;也要保持勇于创新的精神,敢于突破传统的束缚,敢于尝试新的艺术形式,敢于探索新的创作领域,不断实现自我突破,超越自我,创作出具有时代特色、具有艺术价值、具有思想内涵的优秀作品。
(四)文学与时代的辩证关系
文学与时代的辩证关系,是贾平凹创作道路的重要启示,也是当代文学创作必须面对和解决的重要问题。文学是时代的产物,时代是文学的土壤,任何一部优秀的文学作品,都必然会打上时代的烙印,都必然会反映时代的精神,都必然会与时代保持着密切的联系。贾平凹的创作,始终与时代保持着密切的对话关系,他的作品,如同一部改革开放时代的文学编年史,清晰地记录了中国社会从改革开放初期到新时代的变迁轨迹,记录了人们精神世界的变化与发展。
贾平凹的创作历程,与中国改革开放的时代进程几乎同步。1978年,中国进入改革开放的新时期,此时的贾平凹,正处于创作的起步阶段,他敏锐地捕捉到时代的变化,将自己的创作与时代的发展紧密地联系在一起。在改革开放初期,社会处于一种浮躁、进取、充满希望又充满迷茫的状态,人们渴望摆脱传统的束缚,追求自由、平等、幸福的生活,但又面临着诸多的困难与挑战。贾平凹的《浮躁》,便精准地捕捉到了这种时代心态,作品以金狗、雷大空等人物的命运为主线,描写了改革开放初期商州地区人们的奋斗与挣扎、希望与迷茫,展现了时代的变迁与社会的进步。这部作品,不仅是对改革开放初期社会现实的真实反映,也是对时代精神的生动诠释,成为改革开放初期文学的代表作之一。
进入1990年代,中国社会进入了市场经济的快速发展时期,市场经济的浪潮席卷了整个中国,人们的价值观、人生观发生了深刻的变化,功利主义、拜金主义盛行,精神世界逐渐荒芜,知识分子面临着严重的精神困境。贾平凹的《废都》,便深刻地揭示了这种时代困境,作品以庄之蝶的生活为线索,描写了当代都市知识分子在市场经济条件下的精神迷失与欲望挣扎,展现了人性的复杂与多元,批判了社会的浮躁与功利。这部作品,虽然遭遇了诸多的争议,但它却真实地反映了1990年代的时代精神,成为理解1990年代中国社会的重要文学文本。
进入21世纪,中国农村进入了现代化的快速发展时期,城镇化进程加快,土地流失、乡村衰落、传统文化消解等问题日益突出,农民的命运发生了深刻的变化。贾平凹的《秦腔》,便真实地记录了这种乡村变迁,作品以棣花街的日常生活为线索,描写了农民在现代化进程中的迷茫与坚守、失落与追寻,展现了乡土文化的兴衰与乡村社会的变迁。这部作品,以其深刻的思想内涵、浓厚的生活气息、独特的艺术风格,获得了茅盾文学奖,成为21世纪中国文学的代表作之一,也成为记录中国农村现代化进程的重要文学文本。
从《浮躁》到《废都》,再到《秦腔》,贾平凹的作品,始终与时代同呼吸、共命运,他用自己的笔,记录了时代的变迁,反映了时代的精神,剖析了时代的困境,表达了时代的诉求。他的作品,不仅是对时代的真实反映,也是对时代的深刻反思,更是对时代的美好期盼。贾平凹曾说:“作家是时代的哨兵,是人民的代言人,作家的责任,就是要记录时代,反映现实,关怀人民,传递正能量。”这种对时代的责任感与使命感,让他的作品具有了强烈的现实意义与时代价值。
然而,贾平凹并非时代的简单传声筒,并非现实的机械复制者,他始终保持着艺术的独立性和批判性,始终与时代保持着一种既联系又超越的关系。他既深入时代内部,感受时代的脉搏跳动,体验时代的喜怒哀乐,了解时代的矛盾与困境;又保持必要的距离,以冷静、理性的眼光,对时代进行审视与反思,对现实进行批判与超越。这种与时代既联系又超越的关系,是文学创作应该追求的理想状态,也是贾平凹创作能够取得巨大成就的重要原因之一。
贾平凹的作品,虽然反映了时代的现实,但他并没有局限于现实的描摹,而是对现实进行了艺术的提炼与升华,赋予了现实更深刻的思想内涵与艺术价值。他不是简单地记录社会现象,而是深入剖析社会现象背后的本质,揭示人性的复杂与多元,探索人类生存的意义与价值。例如,《废都》中,贾平凹虽然描写了都市知识分子的精神困境与欲望挣扎,但他并没有停留在对这些现象的简单批判上,而是深入剖析了这些现象背后的社会原因与人性根源,表达了对人类精神家园的追寻与期盼。《秦腔》中,贾平凹虽然描写了乡村的衰落与乡土文化的消解,但他并没有停留在对这些现象的惋惜与忧虑上,而是深入思考了乡村振兴的路径与乡土文化的传承与发展,表达了对乡土中国未来的美好期盼。
贾平凹的作品,虽然与时代保持着密切的联系,但他始终坚守着文学的独立性,不迎合、不媚俗,始终保持着自己的创作立场与艺术追求。在市场经济的浪潮中,许多作家为了追求名利,迎合市场的需求,创作了大量低俗、浅薄、缺乏艺术价值的作品,但贾平凹却始终坚守着文学的底线,坚守着自己的艺术信念,始终以严谨、认真的态度对待自己的创作,创作出的作品始终具有深刻的思想内涵与极高的艺术价值。他曾说:“文学不能迎合市场,不能媚俗,文学要有自己的尊严,要有自己的价值,文学要能够经得起时间的考验,能够给读者带来思考,带来启示,带来力量。”这种对文学独立性的坚守,让他的作品具有了持久的艺术生命力。
贾平凹的实践表明,文学与时代的关系,是一种辩证统一的关系。一方面,时代是文学的土壤,文学离不开时代,文学必须扎根于时代的土壤之中,反映时代的精神,记录时代的变迁,回应时代的诉求,只有这样,文学才能具有强大的生命力,才能获得读者的认同与喜爱;另一方面,文学又具有独立性和超越性,文学不能简单地反映时代,不能成为时代的传声筒,文学必须保持自己的独立性,保持自己的艺术追求,对时代进行审视与反思,对现实进行批判与超越,只有这样,文学才能具有深刻的思想内涵与极高的艺术价值,才能成为不朽的经典。
当代作家,要想在文学创作中取得成就,就必须正确处理好文学与时代的关系,既要扎根时代,深入现实,感受时代的脉搏跳动,了解人民的喜怒哀乐,记录时代的变迁轨迹,反映时代的精神风貌;也要超越时代,保持艺术的独立性和批判性,对时代进行理性的审视与反思,对现实进行深刻的批判与超越,挖掘人性的深度,探索人类生存的意义与价值,创作出具有时代特色、具有艺术价值、具有思想内涵的优秀作品,为时代立传,为人民发声,为文学添彩。

二、贾平凹现象的理论蕴含
贾平凹的文学成就,不仅仅是个人的艺术成功,不仅仅是一部部优秀作品的积累,更是一种值得深入探讨、值得认真研究的文化现象——“贾平凹现象”。这种现象,涵盖了贾平凹的创作实践、作品传播、读者接受、学术研究等多个方面,蕴含着丰富的理论问题,对理解文学创作规律、文学与社会关系、文学与传统关系、文学经典的生成机制等基本理论命题,具有重要的启示意义,为当代文学理论的发展与创新,提供了宝贵的案例与资源。
“贾平凹现象”的形成,并非偶然,而是多种因素共同作用的结果。从内部因素来看,贾平凹深厚的创作功底、独特的艺术风格、坚定的文学信念、勤奋的创作态度,是“贾平凹现象”形成的核心基础;从外部因素来看,改革开放的时代背景、中国社会的深刻变迁、读者的审美需求、学术界的关注与研究、媒体的传播与推广,是“贾平凹现象”形成的重要条件。“贾平凹现象”的本质,是一个作家的创作与时代、与社会、与读者、与传统、与世界深度互动的结果,是当代中国文学发展过程中的一个重要缩影,折射出当代中国文学的发展现状与发展趋势。
深入探讨“贾平凹现象”的理论蕴含,不仅能够帮助我们更全面、更深刻地理解贾平凹的文学世界,更能够帮助我们总结当代文学创作的经验与教训,探索当代文学发展的规律与路径,推动当代文学理论的发展与创新,促进当代中国文学的繁荣与发展。
(一)文学与时代的复杂关系
文学与时代的复杂关系,是“贾平凹现象”的首要理论蕴含,也是当代文学理论研究的核心命题之一。长期以来,在文学理论研究中,关于文学与时代的关系,一直存在着简单化、片面化的理解,要么将文学视为时代的“镜子”,认为文学只是简单地反映时代、复制现实,忽视了文学的独立性与创造性;要么将文学视为与时代无关的“象牙塔”,认为文学可以脱离时代、超越现实,忽视了文学的现实性与时代性。“贾平凹现象”的出现,打破了这种简单化、片面化的理解,揭示了文学与时代关系的复杂性与辩证性,为我们重新认识文学与时代的关系,提供了重要的启示。
贾平凹的创作历程,与中国改革开放的时代进程几乎同步,他的作品,清晰地记录了社会转型期中国社会的变迁和人们精神世界的变化,这种文学与时代的密切关系,体现了文学的社会记录功能和时代见证价值。从改革开放初期的《浮躁》,到1990年代的《废都》,再到21世纪的《秦腔》《古炉》《山本》,贾平凹的每一部重要作品,都与特定的时代背景紧密相连,都反映了特定时代的社会现实与精神风貌,都成为记录时代、见证时代的重要文学文本。他的作品,如同一部生动的文学编年史,让我们能够通过文学的视角,回顾中国改革开放以来的时代变迁,感受中国社会的发展进步,理解中国人精神世界的变化与发展。
然而,“贾平凹现象”也表明,文学与时代的关系,不是简单的反映与被反映、复制与被复制的关系,而是一种复杂的、辩证的互动关系。文学不仅反映时代、记录时代,也参与时代的建构、影响时代的发展;文学不仅源于现实、扎根现实,也超越现实、塑造现实。贾平凹的作品,通过对社会现象的审美转化,通过对人性的深入探索,通过对精神世界的挖掘与展现,影响着读者对时代的认知和理解,影响着社会的价值观和审美趣味,甚至影响着时代的发展进程。
贾平凹的《秦腔》,便是文学参与时代建构、影响时代发展的典型案例。这部作品发表于2005年,当时中国农村正处于现代化的快速发展时期,城镇化进程加快,土地流失、乡村衰落、传统文化消解等问题日益突出,农民的生存状态和精神世界受到了广泛关注,但社会各界对这些问题的认识和思考,还处于比较表面的层面。《秦腔》的发表,以其深刻的思想内涵、浓厚的生活气息、独特的艺术风格,引发了社会各界对乡村问题的广泛关注和深入思考,推动了人们对乡村振兴、乡土文化传承等问题的探讨与实践。许多读者在阅读《秦腔》后,开始重新关注乡村、热爱乡村,开始思考乡村的未来与发展;许多学者在研究《秦腔》后,发表了大量的学术论文和研究著作,深入探讨乡村问题、乡土文化问题,为乡村振兴提供了理论支持和实践参考;甚至一些政策制定者,也受到《秦腔》的启发,更加重视乡村发展,出台了一系列促进乡村振兴的政策措施。可以说,《秦腔》不仅记录了乡村的变迁,也推动了乡村的发展,参与了时代的建构,这便是文学与时代互动关系的最好体现。
在贾平凹看来,“文学的功能是让看不见的东西被看见”。这一观点,深刻地揭示了文学与时代关系的独特性质,也揭示了文学的本质功能。文学不是简单地复制可见的现实,不是简单地描摹表面的社会现象,而是要透过现象看本质,揭示那些被日常视野所遮蔽、被人们所忽视的存在维度,揭示那些隐藏在社会现象背后的人性真相、精神困境与时代诉求。正是这种揭示功能,使文学在时代认知中具有不可替代的价值,使文学能够超越简单的现实描摹,获得更深刻的思想内涵与更持久的艺术生命力。
贾平凹的作品,始终在践行着这一文学理念。在《废都》中,他揭示了市场经济条件下知识分子的精神迷失与欲望挣扎,揭示了现代都市社会的浮躁与功利、虚伪与冷漠,这些都是被日常视野所遮蔽的精神困境;在《秦腔》中,他揭示了乡村现代化进程中农民的迷茫与坚守、失落与追寻,揭示了乡土文化的消解与传承的矛盾,这些都是被人们所忽视的乡村真相;在《古炉》中,他揭示了特殊历史时期人性的扭曲与挣扎、善良与丑恶,揭示了历史创伤对人们精神世界的深刻影响,这些都是隐藏在历史表象背后的人性本质。贾平凹通过自己的笔,将这些“看不见的东西”呈现在读者面前,让读者能够更深刻地认识时代、理解时代、反思时代,这便是文学的价值所在,也是文学与时代关系的独特之处。
“贾平凹现象”对当代文学理论研究的启示是,我们必须超越简单的反映论,建立更加复杂、更加辩证的文学社会学问理论框架。我们要认识到,文学与时代的关系,是一种双向互动的关系,文学既被时代所塑造,也塑造着时代;
文学既扎根于时代的土壤,也翱翔于精神的苍穹。时代为文学提供了鲜活的素材与深刻的命题,文学则为时代注入了精神的滋养与价值的指引,二者相生相伴、辩证共生,共同书写着人类文明的精神图谱。这种双向互动的关系,打破了“文学依附于时代”或“文学超脱于时代”的片面认知,让我们看到,真正优秀的文学创作,从来都是既能躬身入局,感受时代的脉搏与温度;亦能抽身而出,保持清醒的审视与独立的思考,在时代的洪流中坚守文学的本心,在现实的土壤中培育精神的繁花。
贾平凹的创作实践,正是这种双向互动关系的生动诠释。他始终以赤诚之心拥抱时代,以敏锐之眼捕捉时代的细微变迁,将改革开放以来中国社会的转型阵痛、乡土文明的兴衰沉浮、现代人的精神困境,都融入自己的笔墨之中,让作品成为时代最真实的精神镜像。但他从未被时代的浪潮裹挟,从未因现实的喧嚣迷失,始终坚守着文学的审美追求与精神立场,不迎合、不媚俗,不将文学沦为时代的传声筒,也不将现实简单转化为文字的堆砌。他以艺术的方式对时代现实进行提炼、升华与批判,让作品超越了具体的时代场景,触及了人类生存的普遍命题——关于坚守与迷失、关于传承与创新、关于爱与痛、关于生与死,这些命题跨越了时代的界限,穿越了地域的阻隔,成为人类共同的精神共鸣,也让他的作品获得了超越时代的持久生命力。这种“入局而不沉沦,超脱而不疏离”的创作姿态,正是“贾平凹现象”留给当代文学理论与创作最宝贵的启示之一。
(二)传统与现代的共生之道
传统与现代的共生之道,是“贾平凹现象”另一核心理论蕴含,也为当代文学如何处理传统与现代的关系、实现文化传承与创新,提供了极具价值的理论参照。在当代文学发展进程中,传统与现代的关系始终是一个绕不开的核心命题,曾长期陷入“厚古薄今”或“厚今薄古”的二元对立困境:一部分创作者盲目崇拜古典文学传统,一味模仿复制,缺乏创新意识,让传统沦为僵化的教条,难以适应现代读者的审美需求与时代发展的潮流;另一部分创作者则片面追求西方现代主义的表现形式,割裂与中国古典文学传统、民间文化传统的联系,将现代性等同于西方化,让作品陷入晦涩难懂、缺乏文化底蕴的困境,难以获得读者的认同与共鸣。
“贾平凹现象”的出现,彻底打破了这种二元对立的僵局,揭示了传统与现代并非相互排斥、相互割裂的两极,而是可以相互融合、相互滋养、共生共荣的有机整体。贾平凹以辩证的思维、开放的心态,对待中国古典文学传统、民间文化传统与西方现代主义文学,既不盲目复古,也不盲目西化,而是在传承中创新,在借鉴中超越,走出了一条“以传统为根,以现代为魂”的共生之路,让传统在现代语境中焕发新生,让现代在传统滋养中扎稳根基,这种共生之道,不仅塑造了贾平凹独具特色的艺术风格,也为当代文学的文化传承与创新,指明了清晰的路径。
贾平凹对传统的传承,从来不是表面化的模仿与简单化的复制,而是深入骨髓的精神浸润与审美承袭。他自幼浸润于中国古典文学的滋养之中,《红楼梦》《金瓶梅》等经典作品的精神内核、审美情趣、艺术手法,早已融入他的血脉,成为他创作的精神底色;他深耕于商洛民间文化的土壤,将秦腔、民间传说、方言土语、民俗风情等民间文化资源,视为创作的宝贵财富,深入挖掘其文化内涵与精神价值,将其巧妙地融入作品之中,让作品充满了浓郁的乡土气息与民族韵味。这种传承,是对传统精神内核的坚守——对人性的深刻洞察、对生活的赤诚热爱、对文化的敬畏之心,这些中国文学传统中最核心的精神特质,在贾平凹的作品中得到了完美的延续与传承。
更为可贵的是,贾平凹从未将传统视为僵化的教条,而是以现代的视角、现代的理念,对传统进行创造性转化与创新性发展,让传统与现代完美共生。他借鉴中国古典文学“草蛇灰线、伏脉千里”的叙事手法,却融入现代叙事的灵活与自由,让叙事既有古典文学的韵味,又有现代文学的张力;他运用古典文学“虚实结合、气韵生动”的审美理念,却结合现代读者的审美需求,让作品的意境既有古典的悠远深邃,又有现代的鲜活可感;他挖掘民间文化的宝贵资源,却对其进行艺术化的提炼与升华,让民间文化摆脱了粗糙的原生形态,成为具有现代审美价值与精神内涵的艺术元素。这种转化与发展,不是对传统的背离,而是对传统的活化与升华,让传统在现代语境中获得了新的生命力,也让现代文学获得了深厚的文化底蕴。
与此同时,贾平凹对西方现代主义文学的借鉴,也始终坚持“以我为主、为我所用”的原则,拒绝盲目照搬、生搬硬套。他积极吸收西方现代主义文学意识流、象征、隐喻、荒诞等表现手法,却始终立足中国的现实生活、中国的文化传统、中国的读者审美,将其与中国古典文学的艺术手法、民间文化的精神特质相结合,进行创造性的运用与改造。他笔下的意识流,不再是西方现代主义文学中晦涩难懂、杂乱无章的心理独白,而是与人物的现实生活、情节的发展紧密结合,清晰地展现人物的内心世界与精神困境;他运用的象征与隐喻,不再是西方现代主义文学中抽象晦涩的符号,而是植根于中国的文化语境与现实生活,如秦岭象征中华民族的精神家园,秦腔象征乡土文化的兴衰,这些象征与隐喻通俗易懂,又蕴含深刻,既丰富了作品的内涵,又增强了作品的艺术感染力。
“贾平凹现象”所揭示的传统与现代共生之道,其核心在于“兼容并蓄、融会贯通”——既坚守传统之根,不忘文化本源,从古典文学与民间文化中汲取精神滋养与艺术智慧;又拥抱现代之魂,立足时代需求,吸收借鉴西方现代主义文学的优秀成果,在传承中创新,在借鉴中超越。这种共生之道,打破了“传统与现代对立”的思维定式,证明了传统不是现代的障碍,而是现代的根基;现代不是传统的否定,而是传统的延续与升华。当代文学要实现高质量发展,就必须走出二元对立的困境,像贾平凹那样,以开放的心态、辩证的思维,处理好传统与现代的关系,让传统在现代语境中焕发新生,让现代在传统滋养中彰显特色,打造具有中国特色、中国风格、中国气派的当代文学,实现文化传承与艺术创新的双向奔赴。
(三)文学经典的生成机制
文学经典的生成机制,是“贾平凹现象”最具理论价值的蕴含之一,也为当代文学如何打造经典、传承经典,提供了深刻的理论思考与实践参照。文学经典,不是一蹴而就的产物,也不是人为炒作的结果,而是在创作、传播、接受、研究的长期过程中,经过时间的检验、读者的认可、学术界的阐释,逐渐沉淀下来的具有深刻思想内涵、极高艺术价值、广泛社会影响,能够跨越时代、启迪后人的文学作品。“贾平凹现象”的形成与发展,清晰地展现了一部文学作品从创作诞生到成为经典的完整路径,揭示了文学经典生成的内在规律与外在条件,也让我们对文学经典的本质与生成机制,有了更为全面、更为深刻的认识。
贾平凹的作品能够逐渐沉淀为经典,其核心前提的是高质量的创作本身,这也是文学经典生成的内在根基。经典之作,必先有经典之质,而经典之质,源于作家对文学的敬畏、对生活的赤诚、对艺术的执着。贾平凹近半个世纪笔耕不辍,始终坚守着严谨的创作态度,对自己的作品精益求精,每一部作品都经过反复打磨、反复修改,力求将最深刻的思想、最细腻的情感、最优美的文字,呈现在读者面前。他的创作,扎根于中国乡土的深厚土壤,立足于时代的现实语境,深入挖掘人性的深度,探索人类生存的意义,作品既有深刻的思想内涵,能够触及人类生存的普遍命题;又有极高的艺术价值,形成了独具特色的艺术风格,语言质朴而不失韵味,叙事平淡而不失力量,意境悠远而不失鲜活,能够给读者带来持久的审美体验与精神启迪。
《秦腔》之所以能够成为21世纪中国文学的经典之作,成为贾平凹的代表作之一,正是源于其高质量的创作本身。这部作品以棣花街的日常生活为线索,采用“密实的流年式”的日常化叙事,将无数琐碎的生活细节串联在一起,没有激烈的矛盾冲突,没有曲折的故事情节,却以最真实、最细腻的笔触,展现了乡村现代化进程中的迷茫与坚守、失落与追寻,揭示了乡土文化的兴衰与农民命运的变迁,触及了人性的复杂与多元、传承与创新的永恒命题。作品中,每一个人物都栩栩如生,每一个细节都饱含深意,每一段文字都浸润着作者的深情,这种对生活的赤诚、对艺术的执着、对思想的深耕,让《秦腔》具备了成为经典的核心特质,也让它能够经得起时间的检验,在岁月的沉淀中愈发彰显其艺术魅力与思想价值。
文学经典的生成,离不开读者的接受与认同,这是文学经典生成的外在基础。一部作品无论艺术价值多么高、思想内涵多么深刻,如果不能被读者接受、被读者认同,就无法广泛传播,更无法成为经典。贾平凹的作品,之所以能够逐渐沉淀为经典,一个重要原因就在于,他的作品能够跨越阶层、跨越地域、跨越年龄,获得广大读者的广泛接受与深度认同。他的作品,既有浓厚的乡土气息,能够让普通读者在其中看到自己的生活、感受到自己的情感,产生强烈的情感共鸣;又有深刻的思想内涵与极高的艺术价值,能够让知识分子、文学研究者从中获得深刻的思考与审美体验,实现“雅俗共赏”的艺术境界。
贾平凹的作品,从来不是晦涩难懂的“象牙塔”之作,也不是浅薄低俗的“通俗读物”,而是在雅与俗之间找到了完美的平衡。他用质朴生动的语言,将深刻的思想、复杂的人性、悠远的意境,融入平淡的叙事之中,让普通读者能够轻松阅读、深刻理解,在阅读中感受生活的温度、体会人性的深度;同时,他的作品又蕴含着丰富的文化内涵、独特的艺术手法、深刻的思想思辨,让学术界能够从中挖掘出丰富的研究价值,进行深入的阐释与研究,形成广泛的学术影响。这种“雅俗共赏”的特质,让贾平凹的作品获得了最广泛的读者群体,无论是农民、工人,还是知识分子、文学爱好者,都能在他的作品中找到共鸣、获得启迪,这种广泛的读者接受与认同,为他的作品成为经典,奠定了坚实的基础。
文学经典的生成,还离不开学术界的阐释与传播,这是文学经典生成的重要推手。读者的接受与认同,让作品获得了广泛的传播与初步的认可;而学术界的阐释与研究,则让作品的思想内涵、艺术价值得到充分的挖掘与彰显,让作品的影响力不断提升、不断延续,最终沉淀为经典。“贾平凹现象”的形成与发展,与学术界的持续关注、深入阐释密不可分。自贾平凹发表第一篇作品以来,学术界就从未停止过对他的研究与阐释,从早期对他地域叙事的关注,到中期对他传统与现代融合的探讨,再到后期对“贾平凹现象”的全面研究,学者们从不同视角、不同维度,深入挖掘贾平凹作品的思想内涵、艺术价值、文化意义,发表了大量的学术论文、研究著作,形成了庞大的研究体系。
这些学术研究与阐释,不仅让贾平凹作品的思想内涵与艺术价值得到了充分的彰显,让更多人认识到他作品的宝贵价值;也让贾平凹的创作理念、艺术手法,对当代文学创作产生了广泛而深远的影响,推动了当代文学的发展与进步。同时,学术界的研究与阐释,也让贾平凹的作品突破了地域的界限、时代的界限,走向了更广阔的世界,被翻译成多种语言,在世界范围内广泛传播,成为中国文学走向世界的重要代表,也让他的作品获得了世界性的认同与影响,为其成为经典注入了强大的动力。
更为重要的是,文学经典的生成,离不开时间的检验,这是文学经典生成的终极标尺。时间是最公正的裁判,一部作品能否成为经典,最终要看它能否经得起时间的冲刷与考验,能否在岁月的沉淀中,依然保持其艺术魅力与思想价值,依然能够给后人带来启迪与滋养。贾平凹的作品,从早期的《商州初录》,到中期的《废都》《浮躁》,再到后期的《秦腔》《山本》,历经数十年的时间检验,不仅没有被时代淘汰,反而愈发彰显其艺术魅力与思想价值,被越来越多的人认可、喜爱与研究。
那些曾经引发争议的作品,如《废都》,在历经岁月的沉淀后,其思想内涵与艺术价值被逐渐发掘,人们逐渐认识到,这部作品并非“低俗”“色情”,而是对市场经济条件下知识分子精神困境的深刻揭示,是对现代都市社会浮躁功利风气的尖锐批判,是对人性复杂与多元的深入剖析,其思想的深刻性、艺术的创新性,让它成为理解1990年代中国社会的重要文学文本,也成为贾平凹创作生涯中的重要里程碑。这种“历经争议而愈发璀璨”的历程,正是文学经典生成的生动写照——真正的经典,从不畏惧争议,从不害怕批评,因为它具备跨越时间的力量,能够在岁月的沉淀中,褪去浮躁的外衣,彰显其本质的价值,成为人类精神文明的宝贵财富。
“贾平凹现象”所揭示的文学经典生成机制,告诉我们:经典的诞生,从来不是偶然的,而是内在创作品质、外在读者认同、学术界阐释传播与时间检验共同作用的结果。其中,高质量的创作是核心根基,没有过硬的创作品质,一切都是空谈;读者的接受与认同是外在基础,没有广泛的读者基础,经典就无法传播与延续;学术界的阐释与传播是重要推手,没有深入的阐释与广泛的传播,经典的价值就无法充分彰显;时间的检验是终极标尺,没有时间的沉淀,经典就无法真正诞生。这一生成机制,为当代文学创作者打造经典、当代文学理论研究者研究经典、当代社会传承经典,提供了深刻的理论启示与实践路径,也为当代中国文学的繁荣与发展,注入了强大的动力。
三、贾平凹研究的未来方向
贾平凹近半个世纪的笔耕不辍,创造了一个博大精深、生生不息的文学世界;“贾平凹现象”的形成与发展,蕴含着丰富的文学理论命题与文化内涵,为当代文学创作与理论研究,提供了取之不尽、用之不竭的宝贵资源。截至目前,学术界对贾平凹的研究,已经取得了丰硕的成果,从创作历程、艺术风格、思想内涵,到地域叙事、传统传承、时代反映,再到“贾平凹现象”的理论阐释,都进行了广泛而深入的探讨,形成了庞大的研究体系,推动了当代文学研究的发展与进步。然而,贾平凹的文学世界依然有着广阔的研究空间,“贾平凹现象”的理论蕴含依然有着深刻的挖掘潜力,随着时代的发展与文学研究方法的创新,贾平凹研究也需要开拓新的视野、挖掘新的维度、探索新的路径,走向更加深入、更加全面、更加多元的未来。
未来的贾平凹研究,既要坚守传统研究的优良传统,深入挖掘其作品的思想内涵与艺术价值,传承其创作经验与精神理念;也要勇于突破传统研究的局限,借鉴新的研究方法、开拓新的研究领域,回应时代发展对文学研究提出的新要求,让贾平凹研究在新时代焕发出新的生机与活力,为当代文学创作与理论研究,提供更加丰富的借鉴与启示。结合贾平凹的创作实践、“贾平凹现象”的理论蕴含,以及当代文学研究的发展趋势,贾平凹研究的未来方向,可主要聚焦于以下四个维度。
(一)跨学科整合研究的深化
跨学科整合研究的深化,是贾平凹研究未来发展的重要方向,也是突破传统研究局限、挖掘贾平凹文学世界深层内涵的关键路径。传统的贾平凹研究,多集中于文学学科内部,侧重于对其作品的文本分析、艺术风格、思想内涵、叙事手法等方面的研究,虽然取得了丰硕的成果,但也存在着研究视角单一、研究深度不足等局限,难以全面、深刻地挖掘贾平凹文学世界的丰富内涵与“贾平凹现象”的复杂意蕴。贾平凹的创作,涉及文学、文化、历史、哲学、社会学、人类学、艺术学等多个学科领域,他的作品不仅是文学文本,更是承载着丰富文化内涵、历史记忆、社会现实与哲学思考的文化文本;“贾平凹现象”不仅是文学现象,更是涉及社会、文化、读者、媒体等多个层面的复杂文化现象。因此,未来的贾平凹研究,必须打破学科壁垒,推动跨学科整合研究,借鉴不同学科的研究方法与理论视角,从多个维度、多个层面,全面、深入地研究贾平凹的创作实践与“贾平凹现象”,挖掘其深层的文化内涵与理论价值。
在跨学科整合研究中,首先可以推动文学与社会学、人类学的深度融合。贾平凹的作品,深深扎根于中国乡土的深厚土壤,详细记录了中国乡土社会的变迁、民间文化的兴衰、农民的生存状态与精神世界,蕴含着丰富的社会学与人类学素材。未来的研究,可以借鉴社会学的研究方法,深入分析贾平凹作品中所反映的社会结构、社会变迁、社会矛盾,探讨作品与中国社会转型之间的辩证关系,挖掘作品的社会价值与现实意义;可以借鉴人类学的研究方法,深入挖掘贾平凹作品中所蕴含的民间文化、民俗风情、方言土语等地方性知识,探讨这些地方性知识的文化内涵、传承现状与现代价值,分析贾平凹对民间文化的挖掘、传承与创新,以及这种传承与创新对当代文化建设的启示。例如,通过人类学的视角,研究《秦腔》中秦腔文化的传承与消解,探讨民间戏曲在现代化进程中的生存困境与发展路径;通过社会学的视角,研究《浮躁》中改革开放初期商州地区的社会结构与社会变迁,探讨社会转型对个体命运的深刻影响。
其次,可以推动文学与哲学、美学的深度融合。贾平凹的作品,不仅有着深刻的社会内涵与现实关怀,更有着深厚的哲学思考与独特的审美追求,他的作品中蕴含着对人性、生命、存在、自由等哲学命题的深入探索,也蕴含着对中国古典美学、民间美学、现代美学的完美融合。未来的研究,可以借鉴哲学的理论视角,深入分析贾平凹作品中的哲学思考,探讨他对人性本质、生命意义、存在价值的理解与阐释,挖掘作品中蕴含的哲学智慧,以及这种哲学智慧对当代人精神世界的启迪;可以借鉴美学的研究方法,深入分析贾平凹作品的审美风格、审美追求、审美意蕴,探讨他对中国古典美学“虚实结合、气韵生动”“言有尽而意无穷”等审美理念的传承与创新,分析他对民间美学、现代美学的借鉴与融合,挖掘其作品的审美价值,以及这种审美价值对当代文学美学发展的启示。例如,从哲学视角,研究贾平凹作品中“坚守与迷失”的哲学命题,探讨现代人在精神困境中的突围之路;从美学视角,研究贾平凹作品的语言美学、叙事美学、意境美学,分析其“不隔”的艺术境界的形成与价值。
此外,还可以推动文学与艺术学的深度融合。贾平凹不仅是优秀的作家,更是颇有造诣的书画家,他的书画艺术与文学创作相互影响、相互滋养,形成了“文画共生”的独特艺术风貌,这种“文画共生”的特质,也是贾平凹创作的重要特色,更是未来研究的重要切入点。未来的研究,可以借鉴艺术学的研究方法,深入分析贾平凹书画艺术的艺术风格、审美追求,探讨书画艺术对其文学创作的影响——包括语言艺术、叙事手法、审美情趣等方面的影响,分析文学创作与书画艺术之间的内在关联,挖掘“文画共生”背后的文化内涵与艺术价值,探讨这种“跨艺术门类融通”的创作模式,对当代文学创作与艺术创作的启示。同时,还可以研究贾平凹作品中的民间艺术元素,如秦腔、皮影戏等,探讨民间艺术与文学创作的融合路径,挖掘其文化传承价值与艺术创新意义。
跨学科整合研究的深化,并非简单地将不同学科的研究方法拼凑在一起,而是要实现不同学科理论、方法的深度融合与有机统一,立足贾平凹的创作实践与“贾平凹现象”的本质,挖掘不同学科视角下的独特价值,实现研究视角的多元化、研究深度的深化,让贾平凹研究更加全面、更加深刻、更加富有时代价值。
(二)世界性视野下的比较研究
世界性视野下的比较研究,是贾平凹研究未来发展的另一重要方向,也是推动贾平凹研究走向世界、提升贾平凹研究国际影响力的关键路径。贾平凹作为中国当代文学的代表性作家,不仅是中国的,更是世界的,他的作品被翻译成多种语言,在世界范围内广泛传播,获得了世界各国读者的认可与喜爱,成为中国文学走向世界的重要代表。他的创作,既深深扎根于中国的文化传统与现实土壤,具有鲜明的中国特色、中国风格、中国气派;又触及了人类生存的普遍命题,蕴含着人类共同的精神追求,具有广泛的世界性意义。因此,未来的贾平凹研究,必须打破地域局限,立足世界性视野,开展广泛的比较研究,将贾平凹的创作与世界各国优秀作家的创作进行对比分析,挖掘其共性与个性,探讨其作品的世界性价值与文化独特性,推动中国文学研究与世界文学研究的交流与融合。
世界性视野下的比较研究,可以从两个层面展开。第一个层面,是贾平凹与中国当代其他代表性作家的比较研究。在当代中国文学谱系中,贾平凹、莫言、余华、王小波等作家,都是极具影响力的代表性作家,他们各自有着独特的艺术风格、创作理念与创作实践,共同构成了当代中国文学的辉煌图景。未来的研究,可以将贾平凹与这些作家进行对比分析,探讨他们在创作理念、艺术风格、叙事手法、思想内涵等方面的共性与差异,挖掘贾平凹创作的独特性与不可替代性,明确贾平凹在当代中国文学史上的地位与价值。例如,将贾平凹与莫言进行比较,探讨二人在地域叙事、人性挖掘、艺术手法等方面的差异——莫言以天马行空的想象、酣畅淋漓的叙事,构建起充满魔幻色彩的高密东北乡;贾平凹则以细腻质朴的笔触、平淡自然的叙事,构建起真实可感的商州世界,二人虽都扎根乡土,却有着截然不同的艺术风格与创作路径,通过对比研究,可以更清晰地把握贾平凹地域叙事的独特价值与艺术特色。
第二个层面,是贾平凹与世界各国优秀作家的比较研究。贾平凹的创作,虽然具有鲜明的中国特色,但他的作品中所触及的人类生存的普遍命题——关于人性、生命、存在、传承与创新等,与世界各国优秀作家的创作有着共通之处,也与世界文学的发展潮流相呼应。未来的研究,可以将贾平凹与世界各国优秀作家进行对比分析,如与拉丁美洲魔幻现实主义作家马尔克斯、阿斯图里亚斯,与欧洲现实主义作家托尔斯泰、陀思妥耶夫斯基,与日本作家川端康成、夏目漱石等,探讨他们在创作理念、艺术手法、思想内涵等方面的共性与差异,挖掘贾平凹创作的世界性价值,分析贾平凹作品在世界文学语境中的独特地位与影响力,探讨中国文学与世界文学的交流、融合与对话路径。
例如,将贾平凹与马尔克斯进行比较,二者都注重地域文化的挖掘与展现,都善于将地方性经验转化为普遍性的人类关怀,都在作品中融入了民间文化、传说等元素,但马尔克斯的创作充满了魔幻色彩,以荒诞的叙事展现现实的本质;贾平凹的创作则坚持现实主义立场,以平淡自然的叙事展现真实的现实与人性,通过对比研究,可以探讨二人在地域叙事、现实表达、艺术手法等方面的异同,挖掘贾平凹创作的独特艺术价值与世界性意义;将贾平凹与川端康成进行比较,二者都注重意境的营造与情感的含蓄表达,都善于从传统文化中汲取营养,都对人性的细腻与复杂有着深刻的洞察,但川端康成的作品充满了忧伤与悲凉的基调,侧重展现人性的孤独与虚无;贾平凹的作品则充满了温情与悲悯,侧重展现人性的善良与坚韧、坚守与追寻,通过对比研究,可以探讨二人在审美追求、情感表达、文化传承等方面的差异,挖掘贾平凹创作的情感特质与文化内涵。
开展世界性视野下的比较研究,不仅能够帮助我们更全面、更深刻地认识贾平凹的创作特色与文学价值,也能够推动贾平凹研究走向世界,让世界更好地了解贾平凹、了解中国当代文学,促进中国文学与世界文学的交流与融合,提升中国文学的国际影响力,推动世界文学的繁荣与发展。同时,这种比较研究,也能够为当代中国作家如何立足本土、走向世界,提供有益的借鉴与启示,帮助当代中国作家打造具有中国特色、又具有世界性意义的优秀作品。
(三)贾平凹后期创作的深度挖掘
贾平凹的创作生涯,长达近半个世纪,大致可以分为早期(1973-1980年代)、中期(1990年代)、后期(21世纪以来)三个阶段。早期创作以《商州》系列为代表,侧重地域风情的描摹与乡土生活的书写,风格清新自然;中期创作以《废都》《浮躁》为代表,侧重都市生活的描摹与知识分子精神困境的揭示,风格复杂多元,引发广泛争议;后期创作以《秦腔》《古炉》《山本》《暂坐》《酱豆》等为代表,创作视野更加广阔,思想内涵更加深刻,艺术风格更加成熟,既延续了前期的乡土叙事与传统传承,又实现了新的突破与超越,将历史与现实、乡土与都市、传统与现代、诗意与世俗完美融合,达到了新的艺术高度。
截至目前,学术界对贾平凹的研究,多集中于其中期创作(尤其是《废都》《浮躁》)与早期创作(《商州》系列),对其后期创作的研究,虽然也取得了一定的成果,但总体而言,还存在着研究不够深入、研究视角不够多元、研究成果不够丰富等问题,难以全面、深刻地挖掘贾平凹后期创作的思想内涵与艺术价值。贾平凹后期创作,是其创作生涯的巅峰之作,也是其文学世界最具代表性、最具价值的部分,蕴含着他对文学、对生活、对世界、对人性最深刻的思考与感悟,也体现了他艺术风格的成熟与突破,具有极高的研究价值。因此,未来的贾平凹研究,必须将重点放在后期创作的深度挖掘上,开拓新的研究视角、运用新的研究方法,全面、深入地分析贾平凹后期作品的思想内涵、艺术风格、叙事手法、文化意义,挖掘其后期创作的突破与超越,明确其后期创作在其整个创作生涯中的地位与价值,以及对当代文学创作的启示。
对贾平凹后期创作的深度挖掘,可以从多个维度展开。首先,要深入挖掘其后期作品的思想内涵。贾平凹后期作品,不再局限于具体的地域叙事或个体命运的书写,而是将视野拓展到整个中国、整个世界,将历史与现实、乡土与都市紧密结合,深入探讨乡土文明的传承与消解、现代社会的精神困境、人性的复杂与多元、文化的传承与创新等重大命题,蕴含着深刻的历史思考、现实关怀与哲学思辨。例如,《山本》以秦岭为背景,描写了乱世之中人们的命运与挣扎,将历史的沧桑与人性的复杂完美融合,探讨了历史与人性、战争与和平、坚守与迷失等重大命题,思想内涵极为深刻;《暂坐》以都市女性的生活为线索,描写了当代都市人的精神困境与情感挣扎,探讨了现代都市社会的浮躁与功利、人与人之间的疏离与隔阂,以及现代人对精神家园的追寻,具有强烈的现实意义与时代价值。未来的研究,要深入挖掘这些作品的思想内涵,探讨贾平凹对这些重大命题的理解与阐释,分析其思想的深刻性与时代性,挖掘其作品对当代人的精神启迪。
其次,要深入分析其后期作品的艺术风格与叙事手法。贾平凹后期创作,艺术风格更加成熟、更加独特,叙事手法更加灵活、更加精湛,形成了独具特色的“贾氏文风”。他后期的作品,语言更加质朴、更加厚重、更加富有韵味,既有古典文学的凝练与优美,又有现代文学的简洁与明快,还有民间语言的生动与质朴,达到了“文质彬彬、尽善尽美”的艺术境界;叙事手法更加灵活多样,既延续了前期的笔记体叙事、日常化叙事,又融入了更多的现代叙事手法,如象征、隐喻、意识流等,实现了叙事手法的多元化与创新性。例如,《秦腔》的“密实的流年式”日常化叙事,打破了传统小说对情节的依赖,以琐碎的生活细节展现乡村的变迁与人性的复杂,成为当代文学叙事手法的重要创新;《山本》的叙事,将历史叙事与现实叙事、乡土叙事与都市叙事完美融合,节奏张弛有度,意境悠远深邃,体现了贾平凹叙事手法的成熟与高超。未来的研究,要深入分析这些艺术风格与叙事手法的特点与价值,探讨贾平凹后期创作在艺术上的突破与超越,挖掘其对当代文学叙事艺术发展的启示。
此外,还要深入探讨其后期创作的文化意义。贾平凹后期作品,对中国传统文化、民间文化的挖掘与传承,更加深入、更加系统,他将古典文学传统、民间文化传统与现代文化理念完美融合,推动了传统文化的现代转化,彰显了中国文化的独特魅力与时代价值。同时,他的后期作品,也对现代社会的文化困境进行了深刻的批判与反思,探讨了文化传承与创新的路径,为当代中国文化建设提供了有益的借鉴与启示。例如,《秦腔》对秦腔文化的挖掘与书写,不仅展现了民间文化的独特魅力,也探讨了民间文化在现代化进程中的生存困境与发展路径,推动了民间文化的传承与发展;《古炉》对传统民俗、民间信仰的描写,深入挖掘了传统文化的精神内涵,探讨了传统文化在特殊历史时期的命运与价值,为传统文化的现代转化提供了重要的思考。未来的研究,要深入挖掘这些作品的文化意义,探讨贾平凹后期创作在文化传承与创新中的作用,分析其对当代中国文化建设的启示。
(四)贾平凹创作与当代文学发展的互动研究
贾平凹作为当代中国文学的代表性作家,其创作实践不仅塑造了自己独特的文学世界,也对当代中国文学的发展产生了广泛而深远的影响;同时,当代中国文学的发展潮流、时代背景,也对贾平凹的创作产生了重要的影响,二者之间形成了深刻的互动关系。这种互动关系,是贾平凹创作能够不断发展、不断突破的重要原因,也是当代中国文学能够繁荣发展的重要动力,更是“贾平凹现象”的重要组成部分。然而,传统的贾平凹研究,多侧重于对贾平凹自身创作的研究,忽视了其创作与当代文学发展之间的互动关系,难以全面、深刻地认识贾平凹创作的时代价值与历史意义,也难以充分挖掘贾平凹研究对当代文学发展的启示。因此,未来的贾平凹研究,必须加强贾平凹创作与当代文学发展的互动研究,探讨二者之间的相互影响、相互作用,明确贾平凹创作在当代中国文学发展进程中的地位与作用,挖掘这种互动关系对当代文学创作与理论研究的启示。
贾平凹创作与当代文学发展的互动研究,可以从两个方面展开。一方面,要研究贾平凹创作对当代文学发展的影响。贾平凹的创作,在地域叙事、传统传承、艺术手法、思想内涵等多个方面,都对当代中国文学创作产生了广泛而深远的影响,为当代作家的创作提供了宝贵的经验与启示。例如,他的地域叙事实践,打破了地域叙事的局限,成功实现了从地域作家到具有普遍关怀的文学大家的超越,为当代地域作家的创作提供了完美的范本,影响了一大批当代地域作家的创作,推动了当代地域文学的发展与繁荣;他对传统资源的现代转化,打破了传统与现代的二元对立,为当代作家如何处理传统与现代的关系、实现文化传承与创新,提供了重要的借鉴与启示,推动了当代文学的文化传承与艺术创新;他的艺术手法与叙事风格,如日常化叙事、虚实结合的语言艺术等,也对当代作家的创作产生了重要的影响,许多当代作家都借鉴了他的艺术手法与叙事风格,形成了自己的创作特色,推动了当代文学叙事艺术的发展与进步。
未来的研究,要深入分析贾平凹创作对当代文学发展的具体影响,探讨这种影响的表现形式、深层原因与时代价值,明确贾平凹创作在当代中国文学发展进程中的引领作用,挖掘其创作经验对当代作家的借鉴意义,推动当代文学创作的繁荣与发展。同时,还要研究贾平凹作品的传播与接受,对当代文学读者审美趣味、文学市场、文学批评等方面的影响,探讨贾平凹作品如何推动当代文学读者审美水平的提升,如何影响当代文学市场的发展,如何推动当代文学批评的完善与进步。
另一方面,要研究当代文学发展对贾平凹创作的影响。贾平凹的创作,并非孤立存在的,而是深深植根于当代中国文学发展的潮流之中,当代文学的发展理念、创作潮流、时代命题,都对他的创作产生了重要的影响,推动了他的创作不断发展、不断突破。例如,改革开放初期,当代文学的“伤痕文学”“反思文学”“改革文学”潮流,影响了贾平凹早期的创作,让他将创作视角聚焦于时代的变迁与个体的命运,创作出了《浮躁》等反映改革开放初期社会现实的作品;1990年代,当代文学的“先锋文学”“都市文学”潮流,以及市场经济对文学的影响,推动贾平凹进行艺术创新,创作出了《废都》等具有现代主义色彩、反映都市知识分子精神困境的作品;21世纪以来,当代文学对乡土文学的重新关注、对文化传承与创新的重视,推动贾平凹将创作视角重新聚焦于乡土,创作出了《秦腔》等反映乡村变迁、传承乡土文化的经典之作。
未来的研究,要深入分析当代文学发展对贾平凹创作的具体影响,探讨这种影响如何推动贾平凹创作理念的转变、创作视角的拓展、艺术风格的成熟,分析贾平凹如何吸收当代文学发展的优秀成果,进行自我突破与艺术创新,明确当代文学发展潮流在贾平凹创作生涯中的重要作用。同时,还要研究当代文学批评、学术界的研究,对贾平凹创作的影响,探讨这些批评与研究如何帮助贾平凹反思自己的创作、完善自己的艺术,推动他的创作不断走向成熟、走向深入。
贾平凹创作与当代文学发展的互动研究,不仅能够帮助我们更全面、更深刻地认识贾平凹的创作生涯与文学价值,更能够帮助我们总结当代文学发展的经验与教训,探索当代文学发展的规律与路径,推动当代文学创作与理论研究的协同发展,促进当代中国文学的繁荣与进步,让中国文学在新时代展现出更加璀璨的光芒。
结语:贾平凹的文学世界,是一片广袤而深邃的精神疆域,是当代中国文学最宝贵的精神财富之一;“贾平凹现象”,是当代中国文学发展进程中的一个重要文化现象,蕴含着丰富的文学理论命题与文化内涵,为当代文学创作与理论研究,提供了取之不尽、用之不竭的宝贵资源。贾平凹近半个世纪的笔耕不辍,以赤诚之心拥抱土地,以敏锐之眼捕捉时代,以敬畏之心坚守文学,在传统与现代的碰撞中、在乡土与都市的交融中、在现实与理想的拉扯中,创造了一个独具特色、博大精深的文学世界,他的作品,不仅记录了时代的变迁,反映了人性的复杂,传承了文化的血脉,更指引着当代文学的前行方向。
本章从创作道路的启示意义、贾平凹现象的理论蕴含、贾平凹研究的未来方向三个维度,系统梳理与深入阐释了贾平凹文学世界的丰富内涵与深远启示,试图在当代文学的语境中,精准定位贾平凹的文学史地位,挖掘其作品的艺术价值与文化意义,为当代中国文学的创作与研究提供有益的借鉴与思考。我们相信,随着时代的发展与研究的深入,贾平凹的文学世界将会被挖掘出更多的价值,“贾平凹现象”将会被赋予更多的理论内涵,贾平凹研究将会走向更加深入、更加多元、更加广阔的未来。而贾平凹留给当代文学的启示,将会永远滋养着当代作家的创作,指引着当代文学的前行方向,让当代中国文学在坚守中创新,在传承中发展,在立足本土中走向世界,书写出更加辉煌的篇章。
2005年9月1日至2023年12月31日收集资料
2024年1月1日至12月31日一稿
2025年1月1日至12月30日修改
2026年1月1日至1月23日定稿
作者简介
袁竹,四川德阳人,作家、画家、文艺评论家,逍遥画派创始人。代表作有《中国当代名家―――袁竹》大红袍画集(天津人民美术出版社出版)、《中国高等美术院校名师教学范本(二)袁竹山水画选》活页教材(河北美术出版社出版)、长篇小说《破茧逐光》(又名《东升》“中国作家网”2025首发)由春风文艺出版社出版。
创作小说、散文、诗歌、文学评论等作品逾 1200 万字,作品散见于中国作家网、精神文明报等各大媒体平台。歌词《石榴红》获金奖。长篇小说《东升》《平遥世家》《地火长歌》等曾在 “中国作家网”长篇连载 栏目连载。《黄土的呼唤》《三星堆:青铜恋歌》等三十余部长篇小说在“起点中文网”发布。《问道》《四川》《记忆编码》《大道至简》《九根十三钗》《画骨戏恩仇》等二十多部长篇小说在“纵横中文网”连载。《三星堆之缘》《戍光志愿雄赳赳》等三部长篇小说在“晋江文学城”发布。《一代宗师黄宾虹》《大文豪鲁迅》《艺术大师新凤霞》等长篇有声作品在“喜马拉雅”平台上线。
此外,《阿来:以藏族文学构建宏大文学宇宙》《贾平凹作品选:当代文学灵魂的多面映照》等四十余篇文学评论被中国作家网收录转载。其中,“中国作家网 2024 年度十大文学好书” 系列评论引发广泛关注。长篇文学评论《二十世纪中国文学的宏伟史诗 —— 评张俊彪〈玄幻三部曲〉》发表于《华文月刊》2025 年第 11 期,“搜狐”网发表文学评论专著《铁凝论》;“搜狐”网发表文学评论专著《罗伟章〈谁在敲门〉与当代中国的微观史诗 》。2026年1月,“作家网”发表文学评论专著《张俊彪论》;2026年2月,“搜狐”网发表文学评论专著《梁晓声论》,“搜狐”网发表文学评论专著《阿来论》。长篇文学评论《穿越现实的梦幻之旅 —— 评张俊彪英文小说〈现实与梦幻〉》发表于《华文月刊》2026 年第 2 期。长篇文学评论《从张俊彪的长篇小说英文版《现实与梦幻》:探寻东方文学的世界共鸣》发表于《华人文学》2026 年第 2 期。
(注:本文已获作者授权发布)